公众号
订阅号
视频号
抖音号
预约挂号
就医指南
预约挂号
就医指南
首页
医院概况
医院简介
医院领导
医院荣誉
医院环境
医院资质
公开制度
工作机构
医院动态
医院信息
最新公告
教学科研
安全生产
康养中心
就医指南
预约挂号和专家坐诊
就诊须知
门诊就诊流程
患者出入院流程
检验流程和应知
医保政策
报销流程
病历复印
药事咨询
乘车路线
服务时间
纠纷投诉
地理位置
科室介绍
专家团队
特色医疗
医护专栏
医务信息
护理课堂
政策法规
远程诊疗
分级诊疗
健康科普
卫生应急急救
院务公开
信息公开
招标采购
党群工作
医院党建
职工之家
青年园地
廉政建设
人事信息
招聘信息
人员信息
人才政策
医院文化
联系我们
医院管理端口
OA系统入口
人事管理系统入口
医护专栏
医护专栏
医务信息
护理课堂
政策法规
远程诊疗
分级诊疗
健康科普
卫生应急急救
健康科普
当前位置:
首页
>
医护专栏
>
健康科普
>
正文
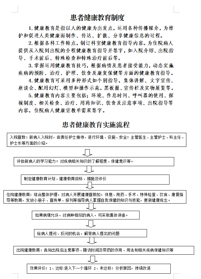
患者健康教育制度及流程
发布日期:2024-05-07
点击量:
作者:
来源:
上一条:
最新!中国公民健康素养66条(2024年版)发布
下一条:
无烟医院管理规定